【涉税实务】税务师第九章高频考点:‌‌税务行政复议的受案范围

2025-09-20
91


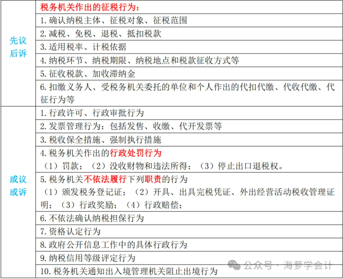
税务行政复议的受案范围


注:纳税人认为税务机关的具体行政行为所依据的下列规定不合法,对具体行政行为申请行政复议时,可以一并向行政复议机关提出对有关规定的审查申请;

申请人对具体行政行为提出行政复议申请时不知道该具体行政行为所依据的规定的,可以在行政复议机关作出行政复议决定以前提出对该规定的审查申请:

①国家税务总局和国务院其他部门的规定。

②其他各级税务机关的规定。

③地方各级人民政府的规定。

④地方人民政府工作部门的规定。

上述中的规定不包括规章。

上一章
暂无资料
相关资讯